Contratando un plan de EC2 – Paso a paso

Ok, así que ya sabes que es EC2 y ya sabes que lo necesitas para tu proyecto. ¿Pero sabes en que modalidad contratar tu instancia de EC2 para ahorrar lo máximo posible?

Amazon Web Services es un mundo en sí mismo. Es común que tantas opciones terminen haciendo más complejo el proceso de selección para un servicio o un plan.

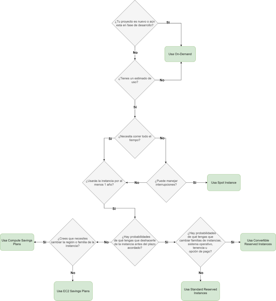
Si tienes dudas de que planes existen y cuál deberías contratar, aquí hay un pequeño diagrama que te ayudara a elegir un tipo de plan para tu instancia EC2. Asegurandote que así estés ahorrando lo máximo posible.

This image has an empty alt attribute; its file name is EC2-PlanContratacion-Diagrama-9-939x1024_optimizado.webp